class Test {
public static void main( String [] args )
{
System.out.println("Hello world!");
}
}
Things to note:
System.out.println( ... )
System.out.print( ... )
The former prints the given expression followed by a newline, while
the latter just prints the given expression.
Like the C++ << operator, these functions can be used to print values of any type. For example, all of the following are fine:
System.out.print("hello"); // print a String
System.out.print(16); // print an integer
System.out.print(5.5 * .2); // print a floating-point number
The + operator can be useful when printing. It is overloaded to work on Strings as follows:
If either operand is a String, it
Example
int x = 20, y = 10;
System.out.println("x: " + x + "\ny: " + y);
The output is:
x: 20
y: 10
This is because the argument to println is an expression of the form:
The only operator is +, so the expression is evaluated left-to-right (if there were another operator with higher precedence, the sub-expression involving that operator would be evaluated first). The leftmost sub-expression is:
Evaluation of the argument to println continues, producing as the final value the String shown above (note that \n means the newline character):
x: 20
y: 10
Assume the following declarations have been made:
int x = 20, y = 10;
What is printed when each of the following statements is executed?
System.out.println(x + y);
System.out.println(x + y + "!");
System.out.println("printing: " + x + y);
System.out.println("printing: " + x * y);
A C++ programmer deals with source files, object files, and executable files:
Source Files: .h and .cc (or .cpp or .C)
created by: you (the programmer)
contain : C++ source code
two kinds :
.h (header files)
contain class definitions and function specifications
(just headers - no bodies)
must be included by every file that uses the class / calls the
functions
.cc contain implementations of class member functions and "free" functions,
including the main function
Object Files: .o
created by: the compiler, when called w/ -c flag; for example:
g++ -c main.cc
compiles main.cc creating main.o
contain : object code (not executable)
source code is compiled, but not linked/loaded
Executable Files
created by: the compiler (no -c flag)
contain : executable code
Code is compiled if necessary, then linked and loaded.
These are the files that you can actually run, just by typing
the name of the file.
name : default = a.out
any other name is possible via the -o flag; for example:
g++ main.o -o test
creates an executable named "test"
A Java programmer deals with source files and bytecode files (no executable files):
Source Files: .java
created by : you (the programmer)
contain : Java source code (one or more classes per file)
restrictions :
(1) each source file can contain at most one public class
(2) if there is a public class, then the class name and file name must match
Examples
If a source file contains the following:
public class Test { ... }
class Foo { ... }
class Bar {... }
then it must be in a file named Test.java
If a source file contains the following:
class Test { ... }
class Foo { ... }
class Bar {... }
then it can be in any ".java" file
Small digression:
Bytecode Files: .class
created by: the Java compiler
contain : Java bytecodes, ready to be "executed" -- really interpreted -- by
the Java interpreter
names : for each class in a source file (both public and non-public classes),
the compiler creates one ".class" file, where the file name is the
same as the class name
Example
If a source file contains the following:
public class Test { ... }
class Foo { ... }
class Bar {... }
then after compiling you will have three files:
Test.class
Foo.class
Bar.class
Here's how to compile and run the example "hello world" program given above, assuming that it is in a file named "tst.java":
Remember, when compiling a program, you type the full file name, including the ".java"
extension; when running a program, you just type the name of the class whose
main function you want to run.
Write a complete Java program that uses a loop to sum the numbers from 1 to 10 and prints the result like this:
The sum is: xxx
Note: Use variable declarations, and a for or while
loop with the same syntax as in C++.
Make sure that you are able to compile and execute your program!
In Java, there are two "categories" of types: primitive types and reference types:
| boolean | same as bool in C++ |
| char | holds one character |
| byte | 8-bit signed integer |
| short | 16-bit signed integer |
| int | 32-bit signed integer |
| long | 64-bit signed integer |
| float | floating-point number |
| double | double precision floating-point number |
| arrays |
| classes |
Notes:
C++
int A[10]; // A is an array of length 10
A[0] = 5; // set the 1st element of array A
JAVA
int [] A; // A is a pointer to an array
A = new int [10]; // now A points to an array of length 10
A[0] = 5; // set the 1st element of the array pointed to by A
int [] A = {1, 222, 0}; // A points to an array of length 3
// containing the values 1, 222, and 0
| Type | Value |
| boolean | false |
| char | '\u0000' |
| byte, int, short, int, long, float, double | 0 |
| any pointer | null |
int [] A = new int[10];
... A.length ... // this expression evaluates to 10
A = new int[20];
... A.length ... // now it evaluates to 20
Write a Java function called NonZeros, using the header given below. NonZeros should create and return an array of integers containing all of the non-zero values in its parameter A, in the same order that they occur in A.
public static int[] NonZeros( int [] A )
Write a complete Java program that includes a main function as well as the NonZeros function. The main function should test NonZeros by creating several arrays, and calling NonZeros with each array. It should print the array it passes to NonZeros as well as the returned array. So for example, when you run your program, your output might look like this (if your NonZeros function is implemented correctly):
passing [0,1,2,3,2] got back [1,2,3,2]
passing [0,0] got back []
passing [22,0,-5,0,126] got back [22,-5,126]
passing [1,0] got back [1]
The arraycopy function also works when the source and destination arrays are the same array; so for example, you can use it to "shift" the values in an array:
int [] A = {0, 1, 2, 3, 4};
System.arraycopy(A, 0, A, 1, 4);
After executing this code, A has the values: [0, 0, 1, 2, 3].
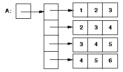
int [][] A; // A is a two-dimensional array A = new int[5][]; // A now has 5 rows, but no columns yet A[0] = new int [1]; // A's first row has 1 column A[1] = new int [2]; // A's second row has 2 columns A[2] = new int [3]; // A's third row has 3 columns A[3] = new int [5]; // A's fourth row has 5 columns A[4] = new int [5]; // A's fifth row also has 5 columns
For each of the following code fragments, fill in the number of the picture that best illustrates the value of A after the code executes, or fill in "error" to indicate that executing the code causes a runtime error. (In the pictures, a diagonal line indicates a null pointer.)
| Code | Corresponding Picture or Error |
| int [] A; | |
| int [] A = new int [4]; | |
| int [][] A = new int[4][3]; | |
| int [][] A = new int[4][];
A[1] = new int[4]; A[3] = new int[2]; | |
| int [] A = new int[4];
int [] B = {0,1,2,3,4,5,6,7,8,9}; System.arraycopy(B,2,A,0,4); | |
| int [] A = new int[4];
int [] B = {2,3,4}; System.arraycopy(B,0,A,0,4); | |
| int [] A = new int[4];
int [] B = {0,1,2,3,4,5,6,7,8,9}; System.arraycopy(B,8,A,0,4); | |
| int [] A = {1,1,1,1};
int [] B = {2,2,2}; System.arraycopy(A,0,B,1,2); System.arraycopy(B,0,A,0,3); | |
| int [] A = new int[4];
int [] B = {0,1,2,3,4,5,6,7,8,9}; System.arraycopy(B,0,A,0,10); | |
| int [][] A = new int[4][3];
int [] B = {1,2,3,4,5,6,7,8,9,10}; System.arraycopy(B,0,A[0],0,3); System.arraycopy(B,1,A[1],0,3); System.arraycopy(B,2,A[2],0,3); System.arraycopy(B,3,A[3],0,3); |
| (1) | (2) | (3) |
|
|
|
| (4) | (5) | (6) |
|
|
|
| (7) | (8) | (9) |
|
|
|
| (10) | (11) | (12) |
|
|
|
| (13) | (14) | (15) |
|
|
|
class List {
public void AddToEnd(...)
{ ...}
...
}
C++
List L; // L is a List; the List constructor function is called to
// initialize L.
List *p; // p is a pointer to a List;
// no list object exists yet, no constructor function has
// been called
p = new List; // now storage for a List has been allocated
// and the constructor function has been called
L.AddToEnd(...) // call L's AddToEnd function
p->AddToEnd(...) // call the AddToEnd function of the List pointed to by p
JAVA
List L; // L is a pointer to a List; no List object exists yet
L = new List(); // now storage for a List has been allocated
// and the constructor function has been called;
// note that you must use parentheses even when you are not
// passing any arguments to the constructor function
L.AddToEnd(...) // no -> operator in Java -- just use .
The fact that arrays and classes are really pointers in Java can lead to some problems:
Problem 1: Simple assignment causes aliasing:
Java code conceptual picture
(all empty boxes contain zeros)
+--+ +---+---+---+
int [] A = new int[3], A: | -|-----> | | | |
+--+ +---+---+---+
B = new int[2]; +--+ +---+---+
B: | -|-----> | | |
+--+ +---+---+
+--+ +---+---+---+
A[0] = 5; A: | -|-----> | 5 | | |
+--+ +---+---+---+
+--+ +---+---+---+
B = A; A: | -|-----> | 5 | | |
+--+ +---+---+---+
^
+--+ |
B: | -|-------+
+--+
+--+ +---+---+---+ *** NOTE **
B[0] = 2; A: | -|-----> | 2 | | | the value of A[0]
+--+ +---+---+---+ changed, too!
^
+--+ |
B: | -|-------+
+--+
Problem 2: In Java, all parameters are passed by value, but for arrays and classes the actual parameter is really a pointer, so changing
void f( int [] A )
{
A[0] = 10; // change an element of parameter A
A = null; // change A itself
}
void g()
{
int [] B = new int [3];
B[0] = 5;
f(B);
*** B is not null here, because B itself was passed by value
*** however, B[0] is now 10, because function f changed the first element
*** of the array
}
In C++, similar problems can arise when a class that has pointer data
members is passed by value. This problem is addressed by the use of
For each of the following Java code fragments, say whether it causes a compile-time error, a run-time error, or no error. If there is an error, explain why.
1. int A[5];
2. int [] A, B;
B = 0;
3. int [] A = {1,2,3};
int [] B;
B = A;
4. int [] A;
A[0] = 0;
5. int [] A = new int[20];
int [] B = new int[10];
A = B;
A[15] = 0;
Java is much more limited than C++ in the type conversions that are allowed. Here we discuss conversions among primitive types. Conversions among class objects will be discussed later.
Booleans cannot be converted to other types. For the other primitive types (char, byte, short, int, long, float, and double), there are two kinds of conversion: implicit and explicit.
Implicit conversions: An implicit conversion means that a value of one type is changed to a value of another type without any special directive from the programmer. A char can be implicitly converted to an int, a long, a float, or a double. For example, the following will compile without error:
char c = 'a'; int k = c; long x = c; float y = c; double d = c;For the other (numeric) primitive types, the basic rule is that implicit conversions can be done from one type to another if the range of values of the first type is a subset of the range of values of the second type. For example, a byte can be converted to a short, int, long or float; a short can be converted to an int, long, float, or double, etc.
Explicit conversions: Explicit conversions are done via casting: the name of the type to which you want a value converted is given, in parentheses, in front of the value. For example, the following code uses casts to convert a value of type double to a value of type int, and to convert a value of type double to a value of type short:
double d = 5.6; int k = (int)d; short s = (short)(d * 2.0);Casting can be used to convert among any of the primitive types except boolean. Note, however, that casting can lose information; for example, floating-point values are truncated when they are cast to integers (e.g., the value of k in the code fragment given above is 5), and casting among integer types can produce wildly different values (because upper bits, possibly including the sign bit, are lost). So use explicit casting carefully!
Fill in the table below as follows:
Declaration | Correct | Rewrite with cast | Never correct | Variable's value
| double d = 5; | X | | | 5.0
| int k = 5.6;
| long x = 5.4;
| short n = 99999;
| int b = true;
| char c = 97;
| short s = -10.0;
| |
Solutions to Self-Study Questions
Test Yourself #1
System.out.println(x + y); ==> 30
System.out.println(x + y+ "!"); ==> 30!
System.out.println("printing: " + x + y); ==> printing: 2010
System.out.println("printing: " + x * y); ==> printing: 200
Test Yourself #2
class Test {
public static void main( String[] args ) {
int sum = 0;
for (int k=1; k<=10; k++) sum += k;
System.out.println("The sum is: " + sum);
}
}
Test Yourself #3
class Test {
public static int[] NonZeros( int[] A ) {
// count # nonzero values
int nonz = 0;
for (int k=0; k<A.length; k++) if (A[k] != 0) nonz++;
// allocate and fill new array
int[] result = new int[nonz];
int j = 0; // index of next element of new array to fill in
for (int k=0; k<A.length; k++) {
if (A[k] != 0) {
result[j] = A[k];
j++;
}
}
return result;
}
public static void PrintArray( int[] A ) {
System.out.print("[");
for (int k=0; k<A.length; k++) {
System.out.print(A[k]);
if (k < (A.length - 1)) System.out.print(" ");
}
System.out.print("]");
}
public static void main(String[] args) {
int[] A = {0,1,2,3,2};
System.out.print("passing ");
PrintArray(A);
A = NonZeros(A);
System.out.print(" got back ");
PrintArray(A);
System.out.println();
int[] B = {0,0};
System.out.print("passing ");
PrintArray(B);
A = NonZeros(B);
System.out.print(" got back ");
PrintArray(A);
System.out.println();
int[] C = {1,0};
System.out.print("passing ");
PrintArray(C);
A = NonZeros(C);
System.out.print(" got back ");
PrintArray(A);
System.out.println();
}
}
Test Yourself #4
CODE CORRESPONDING PICTURE
---- ---------------------
int [] A; 9
int [] A = new int[4]; 6
int [][] A = new int[4][3]; 3
int [][] A = new int[4][];
A[1] = new int[4];
A[3] = new int[2]; 1
int [] A = new int[4];
int [] B = {0,1,2,3,4,5,6,7,8,9};
System.arraycopy(B,2,A,0,4); 14
int [] A = new int[4];
int [] B = {2,3,4};
System.arraycopy(B,0,A,0,4); error
int [] A = new int[4];
int [] B = {0,1,2,3,4,5,6,7,8,9};
System.arraycopy(B,8,A,0,4); error
int [] A = {1,1,1,1};
int [] B = {2,2,2};
System.arraycopy(A,0,B,1,2);
System.arraycopy(B,0,A,0,3); 12
int [] A = new int[4];
int [] B = {0,1,2,3,4,5,6,7,8,9};
System.arraycopy(B,0,A,0,10); error
int [][] A = new int[4][3];
int [] B = {1,2,3,4,5,6,7,8,9,10};
System.arraycopy(B,0,A[0],0,3);
System.arraycopy(B,1,A[1],0,3);
System.arraycopy(B,2,A[2],0,3);
System.arraycopy(B,3,A[3],0,3); 10