BWAPI
Main Page
Namespaces
Classes
Files
File List
File Members
Classes
|
Namespaces
UAlbertaBot_src/BWAPI_3_6/include/BWTA/RectangleArray.h File Reference
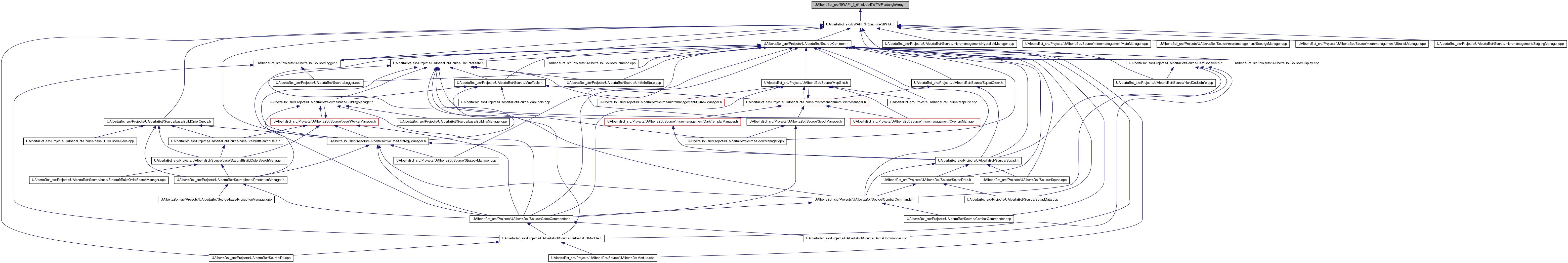
This graph shows which files directly or indirectly include this file:
Go to the source code of this file.
Classes
class
BWTA::RectangleArray< Type >
Namespaces
namespace
BWTA
All
Classes
Namespaces
Files
Functions
Variables
Typedefs
Enumerations
Enumerator
Defines
Generated on Sat Feb 25 2012 21:31:45 for BWAPI by
1.7.6.1