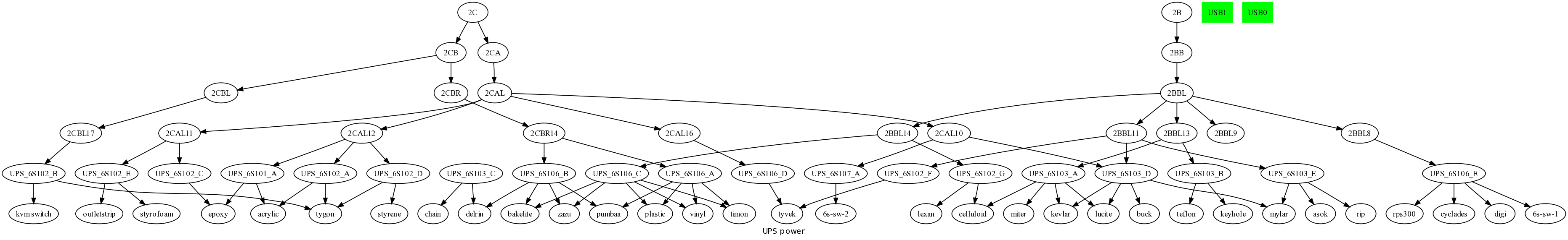
UPS uptime estimate graph

Key:

green > 50 minutes

blue - 40-50

yellow - 30-40

orange - 20-30

red < 20


generated by /u/s/t/strivia/bin/upsgraph.pl on recovery.cs.wisc.edu at Tue Sep 25 14:45:02 2012