|
BWAPI
|
#include <ZealotUnit.h>


Public Member Functions | |
| ZealotUnit (BWAPI::Unit *u) | |
| virtual | ~ZealotUnit () |
| virtual void | micro () |
| virtual void | check () |
| virtual int | getAttackDuration () |
| virtual std::set< BWAPI::UnitType > | getSetPrio () |
Protected Member Functions | |
| bool | decideToFlee () |
| void | flee () |
| void | updateTargetEnemy () |
| void | clearDamages () |
| int | fightMove () |
Static Protected Attributes | |
| static std::set< BWAPI::UnitType > | setPrio |
| ZealotUnit::ZealotUnit | ( | BWAPI::Unit * | u | ) |
| ZealotUnit::~ZealotUnit | ( | ) | [virtual] |
| void ZealotUnit::check | ( | ) | [virtual] |
Implements GroundUnit.
| void ZealotUnit::clearDamages | ( | ) | [protected] |
Reimplemented from BayesianUnit.
| bool ZealotUnit::decideToFlee | ( | ) | [protected, virtual] |
| int ZealotUnit::fightMove | ( | ) | [protected] |
approach our target enemy if not in range and in our priority targets
approach out of range target
Reimplemented from BayesianUnit.


| void ZealotUnit::flee | ( | ) | [protected] |
Reimplemented from BayesianUnit.


| int ZealotUnit::getAttackDuration | ( | ) | [virtual] |
| std::set< BWAPI::UnitType > ZealotUnit::getSetPrio | ( | ) | [virtual] |
Implements GroundUnit.
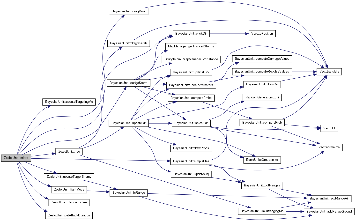
| void ZealotUnit::micro | ( | ) | [virtual] |
Dodge storm, drag mine, drag scarab
Implements GroundUnit.

| void ZealotUnit::updateTargetEnemy | ( | ) | [protected] |
oorTarget = closest in the setPrio
targetEnemy = in range, the ones in setPrio have the priority otherwise the closest
Rule out what we don't want to attack
Take one in the setPrio and in range or one in range or the closest
Reimplemented from BayesianUnit.


std::set< BWAPI::UnitType > ZealotUnit::setPrio [static, protected] |
1.7.6.1