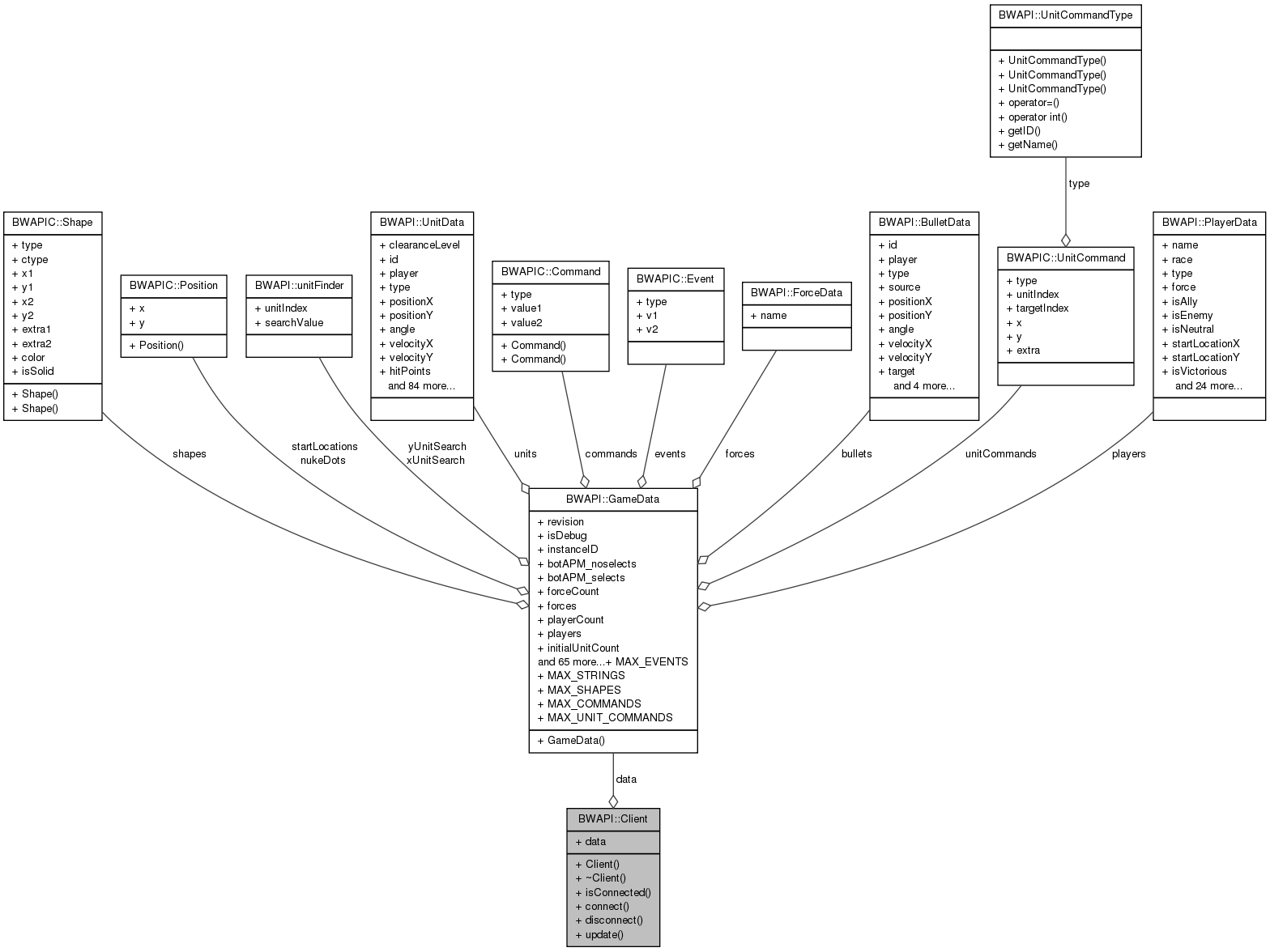
#include <Client.h>

Public Member Functions | |
| Client () | |
| ~Client () | |
| bool | isConnected () |
| bool | connect () |
| void | disconnect () |
| void | update () |
Public Attributes | |
| GameData * | data |
| bool BWAPI::Client::connect | ( | ) |
| void BWAPI::Client::disconnect | ( | ) |
| bool BWAPI::Client::isConnected | ( | ) |
| void BWAPI::Client::update | ( | ) |
1.7.6.1