BWAPI
Public Types | Public Member Functions
WorkerData Class Reference

#include <WorkerData.h>

List of all members.

Public Types

enum  WorkerJob {
  Minerals, Gas, Build, Combat,
  Idle, Repair, Move, Scout,
  Default
}

Public Member Functions

 WorkerData ()
void workerDestroyed (BWAPI::Unit *unit)
void addDepot (BWAPI::Unit *unit)
void removeDepot (BWAPI::Unit *unit)
void addWorker (BWAPI::Unit *unit)
void addWorker (BWAPI::Unit *unit, WorkerJob job, BWAPI::Unit *jobUnit)
void addWorker (BWAPI::Unit *unit, WorkerJob job, BWAPI::UnitType jobUnitType)
void setWorkerJob (BWAPI::Unit *unit, WorkerJob job, BWAPI::Unit *jobUnit)
void setWorkerJob (BWAPI::Unit *unit, WorkerJob job, WorkerMoveData wmd)
void setWorkerJob (BWAPI::Unit *unit, WorkerJob job, BWAPI::UnitType jobUnitType)
int getNumWorkers ()
int getNumMineralWorkers ()
int getNumGasWorkers ()
int getNumIdleWorkers ()
char getJobCode (BWAPI::Unit *unit)
void getMineralWorkers (std::set< BWAPI::Unit * > &mw)
void getGasWorkers (std::set< BWAPI::Unit * > &mw)
void getBuildingWorkers (std::set< BWAPI::Unit * > &mw)
void getRepairWorkers (std::set< BWAPI::Unit * > &mw)
bool depotIsFull (BWAPI::Unit *depot)
int getMineralsNearDepot (BWAPI::Unit *depot)
int getNumAssignedWorkers (BWAPI::Unit *unit)
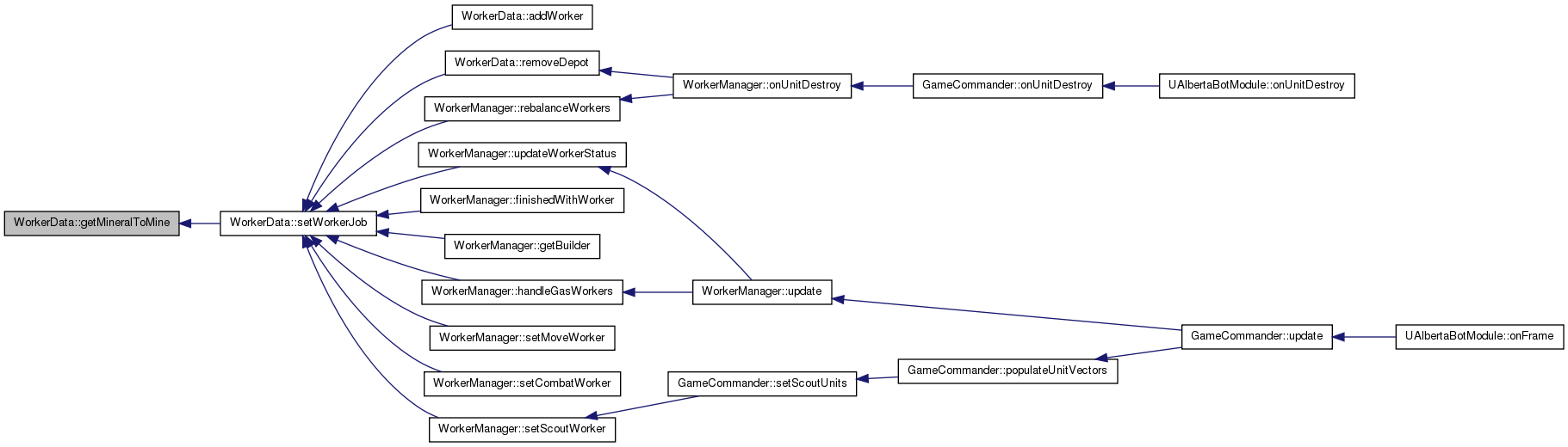
BWAPI::UnitgetMineralToMine (BWAPI::Unit *worker)
enum WorkerJob getWorkerJob (BWAPI::Unit *unit)
BWAPI::UnitgetWorkerResource (BWAPI::Unit *unit)
BWAPI::UnitgetWorkerDepot (BWAPI::Unit *unit)
BWAPI::UnitgetWorkerRepairUnit (BWAPI::Unit *unit)
BWAPI::UnitType getWorkerBuildingType (BWAPI::Unit *unit)
WorkerMoveData getWorkerMoveData (BWAPI::Unit *unit)
void drawDepotDebugInfo ()
const std::set< BWAPI::Unit * > & getWorkers () const

Member Enumeration Documentation

Enumerator:
Minerals 
Gas 
Build 
Combat 
Idle 
Repair 
Move 
Scout 
Default 

Constructor & Destructor Documentation


Member Function Documentation

Here is the caller graph for this function:

Here is the caller graph for this function:

void WorkerData::addWorker ( BWAPI::Unit unit,
WorkerJob  job,
BWAPI::Unit jobUnit 
)

Here is the call graph for this function:

void WorkerData::addWorker ( BWAPI::Unit unit,
WorkerJob  job,
BWAPI::UnitType  jobUnitType 
)

Here is the call graph for this function:

Here is the call graph for this function:

Here is the caller graph for this function:

Here is the call graph for this function:

void WorkerData::getBuildingWorkers ( std::set< BWAPI::Unit * > &  mw)
void WorkerData::getGasWorkers ( std::set< BWAPI::Unit * > &  mw)

Here is the call graph for this function:

Here is the caller graph for this function:

Here is the call graph for this function:

Here is the caller graph for this function:

Here is the call graph for this function:

Here is the caller graph for this function:

void WorkerData::getMineralWorkers ( std::set< BWAPI::Unit * > &  mw)

Here is the call graph for this function:

Here is the caller graph for this function:

Here is the caller graph for this function:

Here is the caller graph for this function:

Here is the caller graph for this function:

void WorkerData::getRepairWorkers ( std::set< BWAPI::Unit * > &  mw)

Here is the caller graph for this function:

Here is the caller graph for this function:

Here is the caller graph for this function:

Here is the call graph for this function:

Here is the caller graph for this function:

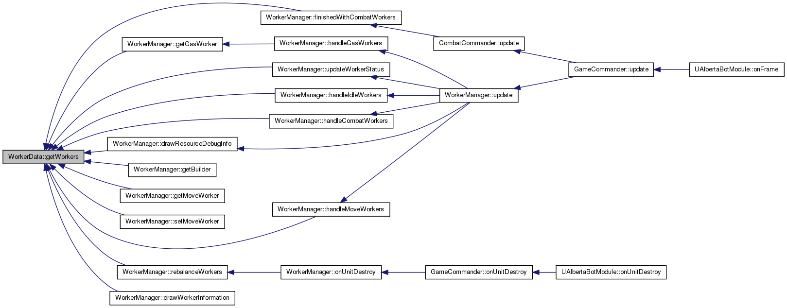
const std::set<BWAPI::Unit *>& WorkerData::getWorkers ( ) const [inline]

Here is the caller graph for this function:

Here is the call graph for this function:

Here is the caller graph for this function:

void WorkerData::setWorkerJob ( BWAPI::Unit unit,
WorkerJob  job,
BWAPI::Unit jobUnit 
)

Here is the call graph for this function:

Here is the caller graph for this function:

void WorkerData::setWorkerJob ( BWAPI::Unit unit,
WorkerJob  job,
WorkerMoveData  wmd 
)

Here is the call graph for this function:

void WorkerData::setWorkerJob ( BWAPI::Unit unit,
WorkerJob  job,
BWAPI::UnitType  jobUnitType 
)

Here is the caller graph for this function:


The documentation for this class was generated from the following files:
 All Classes Namespaces Files Functions Variables Typedefs Enumerations Enumerator Defines