BWAPI
Main Page
Namespaces
Classes
Files
File List
File Members
Enumerations
quorum/ExampleAIModule/SquadTactics.h File Reference
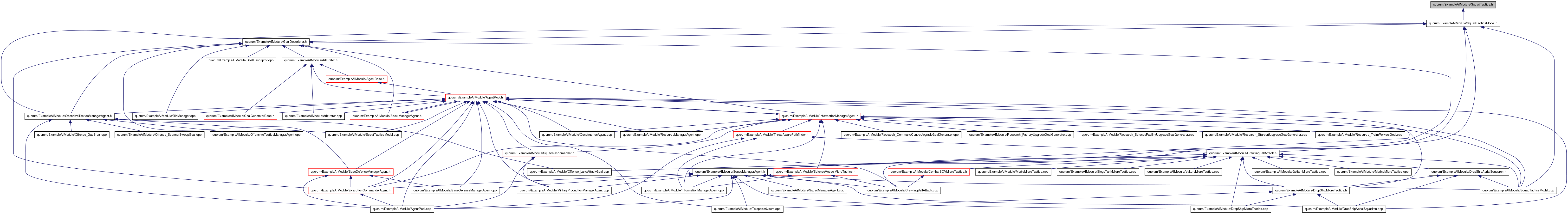
This graph shows which files directly or indirectly include this file:
Go to the source code of this file.
Enumerations
enum
SQUAD_TACS
{
SQUAD_MARINES
}
Enumeration Type Documentation
enum
SQUAD_TACS
Enumerator:
SQUAD_MARINES
All
Classes
Namespaces
Files
Functions
Variables
Enumerations
Enumerator
Defines
Generated on Sat Feb 25 2012 19:44:53 for BWAPI by
1.7.6.1