BWAPI
Main Page
Namespaces
Classes
Files
Class List
Class Index
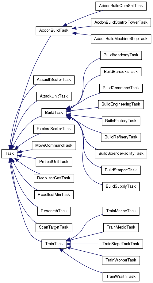
Class Hierarchy
Class Members
Class Hierarchy
Go to the textual class hierarchy
All
Classes
Namespaces
Files
Functions
Variables
Typedefs
Enumerations
Enumerator
Defines
Generated on Sat Feb 25 2012 19:40:39 for BWAPI by
1.7.6.1