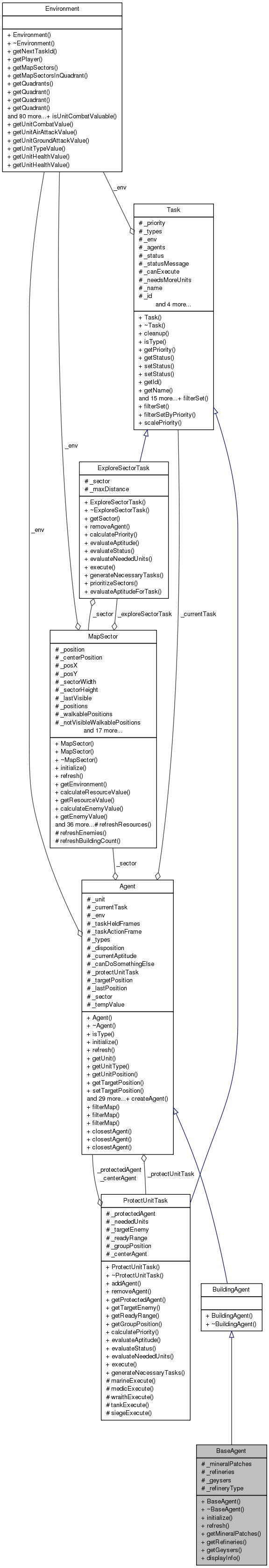
|
BWAPI
|
#include <BaseAgent.h>


Public Member Functions | |
| BaseAgent (Unit *unit, Environment *env) | |
| virtual | ~BaseAgent (void) |
| void | initialize () |
| void | refresh () |
| UnitSet * | getMineralPatches () |
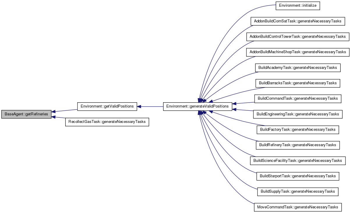
| UnitSet * | getRefineries () |
| UnitSet * | getGeysers () |
| void | displayInfo (int &row) |
Protected Attributes | |
| UnitSet | _mineralPatches |
| UnitSet | _refineries |
| UnitSet | _geysers |
| UnitType | _refineryType |
| BaseAgent::BaseAgent | ( | Unit * | unit, |
| Environment * | env | ||
| ) |

| BaseAgent::~BaseAgent | ( | void | ) | [virtual] |
| void BaseAgent::displayInfo | ( | int & | row | ) | [virtual] |
Reimplemented from Agent.
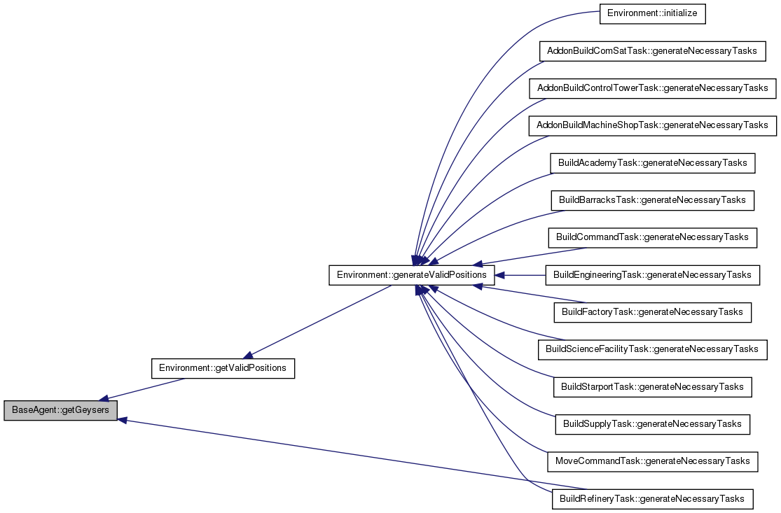
| UnitSet * BaseAgent::getGeysers | ( | ) |



| void BaseAgent::initialize | ( | ) | [virtual] |
| void BaseAgent::refresh | ( | ) | [virtual] |
Reimplemented from Agent.


UnitSet BaseAgent::_geysers [protected] |
UnitSet BaseAgent::_mineralPatches [protected] |
UnitSet BaseAgent::_refineries [protected] |
UnitType BaseAgent::_refineryType [protected] |
1.7.6.1