|
BWAPI
|
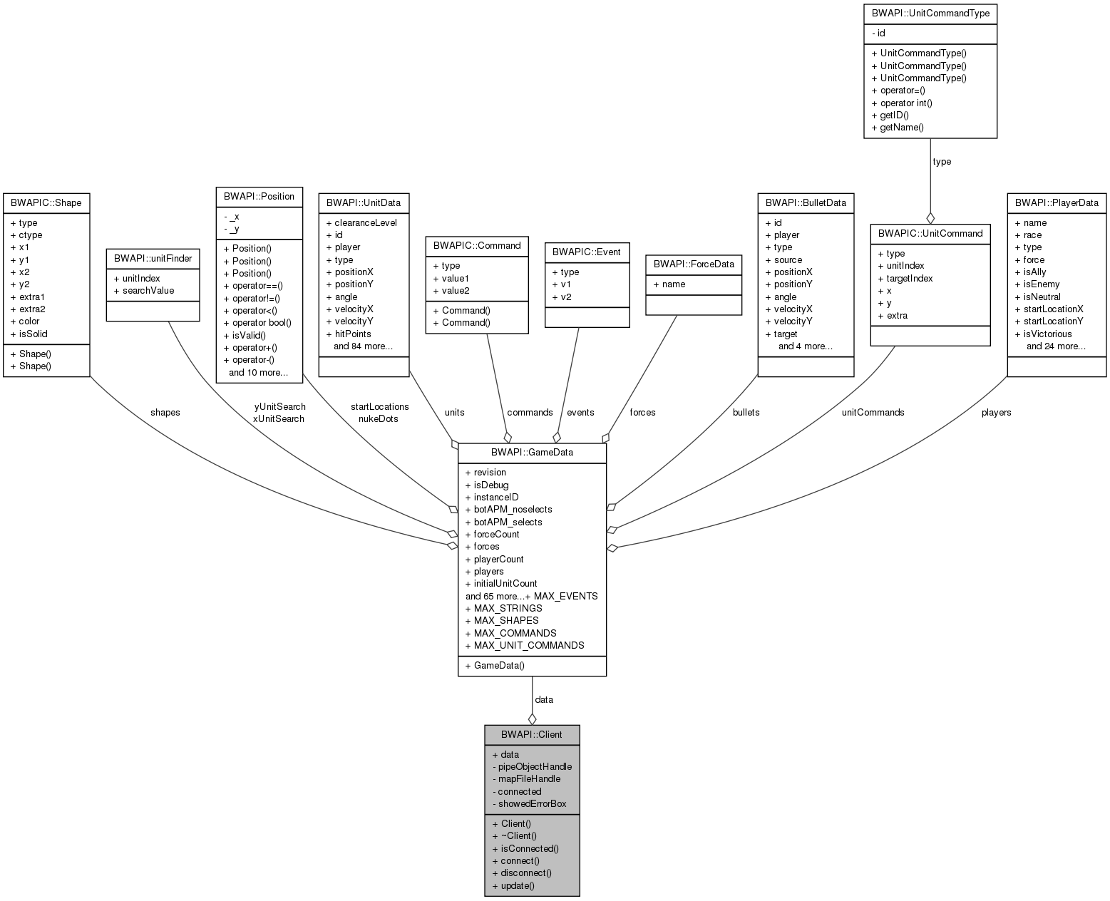
#include <Client.h>

Public Member Functions | |
| Client () | |
| ~Client () | |
| bool | isConnected () |
| bool | connect () |
| void | disconnect () |
| void | update () |
Public Attributes | |
| GameData * | data |
Private Attributes | |
| HANDLE | pipeObjectHandle |
| HANDLE | mapFileHandle |
| bool | connected |
| bool | showedErrorBox |
| bool BWAPI::Client::connect | ( | ) |
| void BWAPI::Client::disconnect | ( | ) |
| bool BWAPI::Client::isConnected | ( | ) |
| void BWAPI::Client::update | ( | ) |
bool BWAPI::Client::connected [private] |
HANDLE BWAPI::Client::mapFileHandle [private] |
HANDLE BWAPI::Client::pipeObjectHandle [private] |
bool BWAPI::Client::showedErrorBox [private] |
1.7.6.1