|
BWAPI
|
#include <Position.h>
Public Member Functions | |
| Position () | |
| Position (const TilePosition &position) | |
| Position (int x, int y) | |
| bool | operator== (const Position &position) const |
| bool | operator!= (const Position &position) const |
| bool | operator< (const Position &position) const |
| operator bool () const | |
| bool | isValid () const |
| Position | operator+ (const Position &position) const |
| Position | operator- (const Position &position) const |
| Position & | makeValid () |
| Position & | operator+= (const Position &position) |
| Position & | operator-= (const Position &position) |
| double | getDistance (const Position &position) const |
| int | getApproxDistance (const Position &position) const |
| double | getLength () const |
| bool | hasPath (const Position &destination) const |
| int & | x () |
| int & | y () |
| int | x () const |
| int | y () const |
Private Attributes | |
| int | _x |
| int | _y |
Definition at line 8 of file Position.h.
| BWAPI::Position::Position | ( | const TilePosition & | position | ) | [explicit] |
| BWAPI::Position::Position | ( | int | x, |
| int | y | ||
| ) |
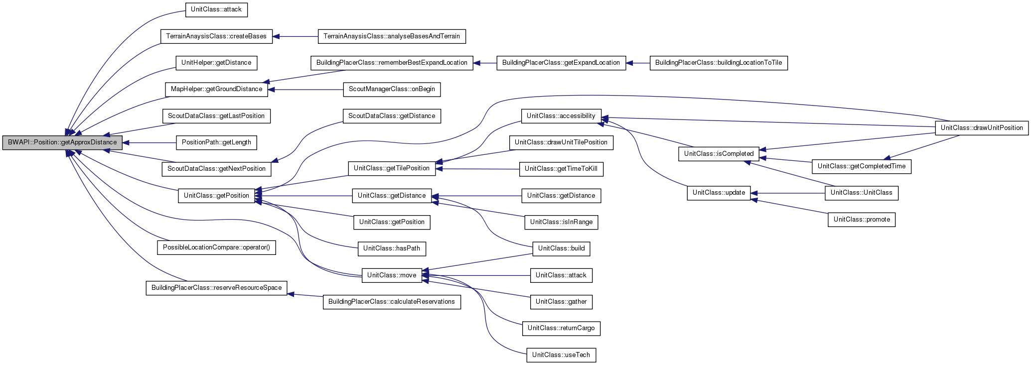
| int BWAPI::Position::getApproxDistance | ( | const Position & | position | ) | const |
Referenced by UnitClass::attack(), TerrainAnaysisClass::createBases(), UnitHelper::getDistance(), MapHelper::getGroundDistance(), ScoutDataClass::getLastPosition(), PositionPath::getLength(), ScoutDataClass::getNextPosition(), UnitClass::getPosition(), UnitClass::move(), PossibleLocationCompare::operator()(), and BuildingPlacerClass::reserveResourceSpace().

| double BWAPI::Position::getDistance | ( | const Position & | position | ) | const |
| double BWAPI::Position::getLength | ( | ) | const |
| bool BWAPI::Position::hasPath | ( | const Position & | destination | ) | const |
| bool BWAPI::Position::isValid | ( | ) | const |
| BWAPI::Position::operator bool | ( | ) | const |
| bool BWAPI::Position::operator!= | ( | const Position & | position | ) | const |
| bool BWAPI::Position::operator< | ( | const Position & | position | ) | const |
| bool BWAPI::Position::operator== | ( | const Position & | position | ) | const |
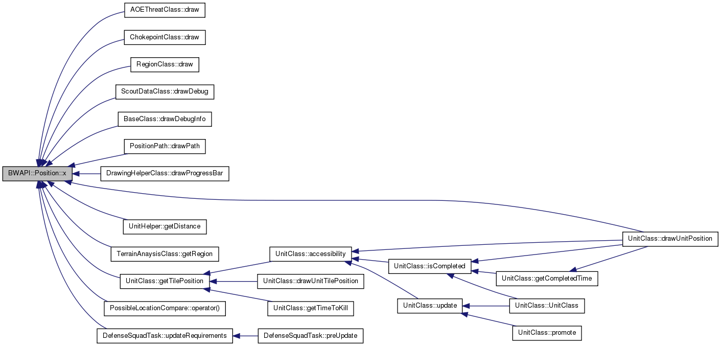
| int& BWAPI::Position::x | ( | ) |
Referenced by AOEThreatClass::draw(), ChokepointClass::draw(), RegionClass::draw(), ScoutDataClass::drawDebug(), BaseClass::drawDebugInfo(), PositionPath::drawPath(), DrawingHelperClass::drawProgressBar(), UnitClass::drawUnitPosition(), UnitHelper::getDistance(), TerrainAnaysisClass::getRegion(), UnitClass::getTilePosition(), PossibleLocationCompare::operator()(), and DefenseSquadTask::updateRequirements().

| int BWAPI::Position::x | ( | ) | const |
| int& BWAPI::Position::y | ( | ) |
Referenced by AOEThreatClass::draw(), ChokepointClass::draw(), RegionClass::draw(), ScoutDataClass::drawDebug(), BaseClass::drawDebugInfo(), PositionPath::drawPath(), DrawingHelperClass::drawProgressBar(), UnitClass::drawUnitPosition(), UnitHelper::getDistance(), TerrainAnaysisClass::getRegion(), UnitClass::getTilePosition(), PossibleLocationCompare::operator()(), and DefenseSquadTask::updateRequirements().

| int BWAPI::Position::y | ( | ) | const |
int BWAPI::Position::_x [private] |
Definition at line 33 of file Position.h.
int BWAPI::Position::_y [private] |
Definition at line 34 of file Position.h.
1.7.6.1