|
BWAPI
|
#include <AssaultSectorTask.h>


| AssaultSectorTask::AssaultSectorTask | ( | MapSector * | sector, |
| Environment * | env | ||
| ) |


| AssaultSectorTask::~AssaultSectorTask | ( | void | ) | [virtual] |

| void AssaultSectorTask::addAgent | ( | Agent * | agent | ) | [virtual] |
| void AssaultSectorTask::calculatePriority | ( | ) | [virtual] |
| double AssaultSectorTask::evaluateAptitude | ( | Agent * | agent | ) | [virtual] |
| double AssaultSectorTask::evaluateAptitudeForTask | ( | MapSector * | sector, |
| Agent * | agent, | ||
| Position | groupPosition = Positions::None |
||
| ) | [static] |


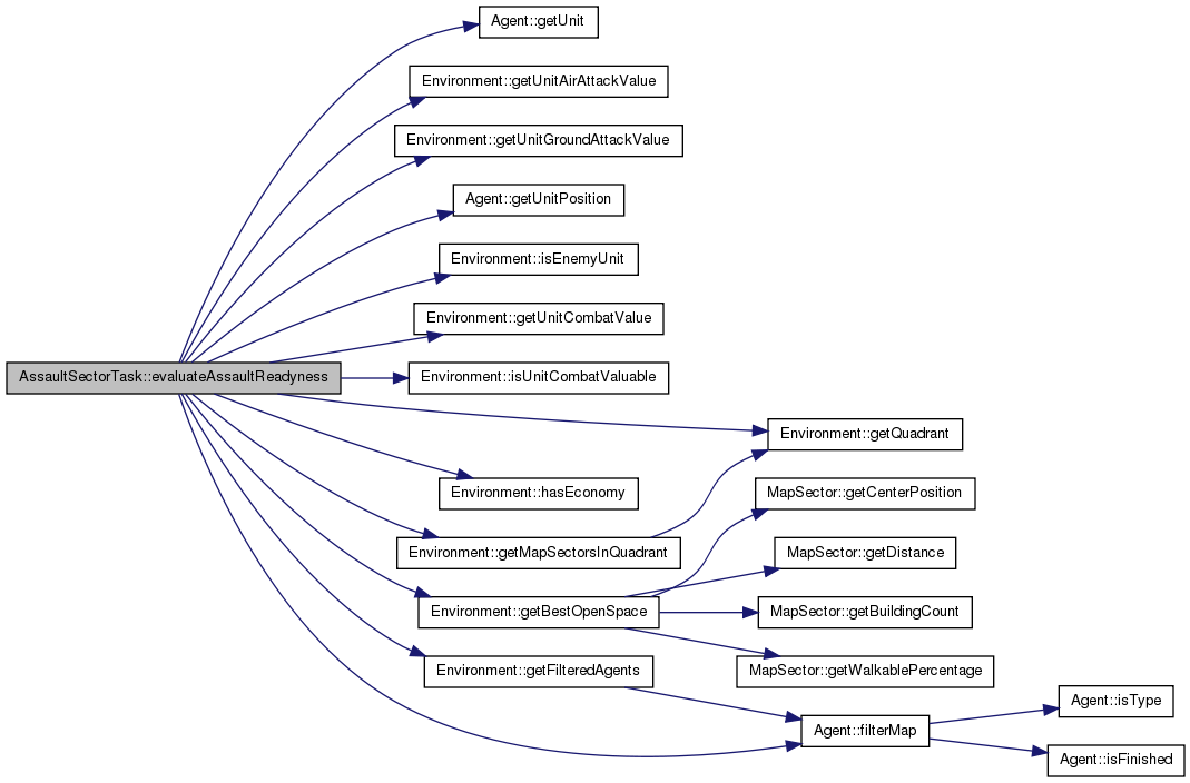
| void AssaultSectorTask::evaluateAssaultReadyness | ( | ) | [protected] |


| void AssaultSectorTask::evaluateNeededUnits | ( | ) | [virtual] |
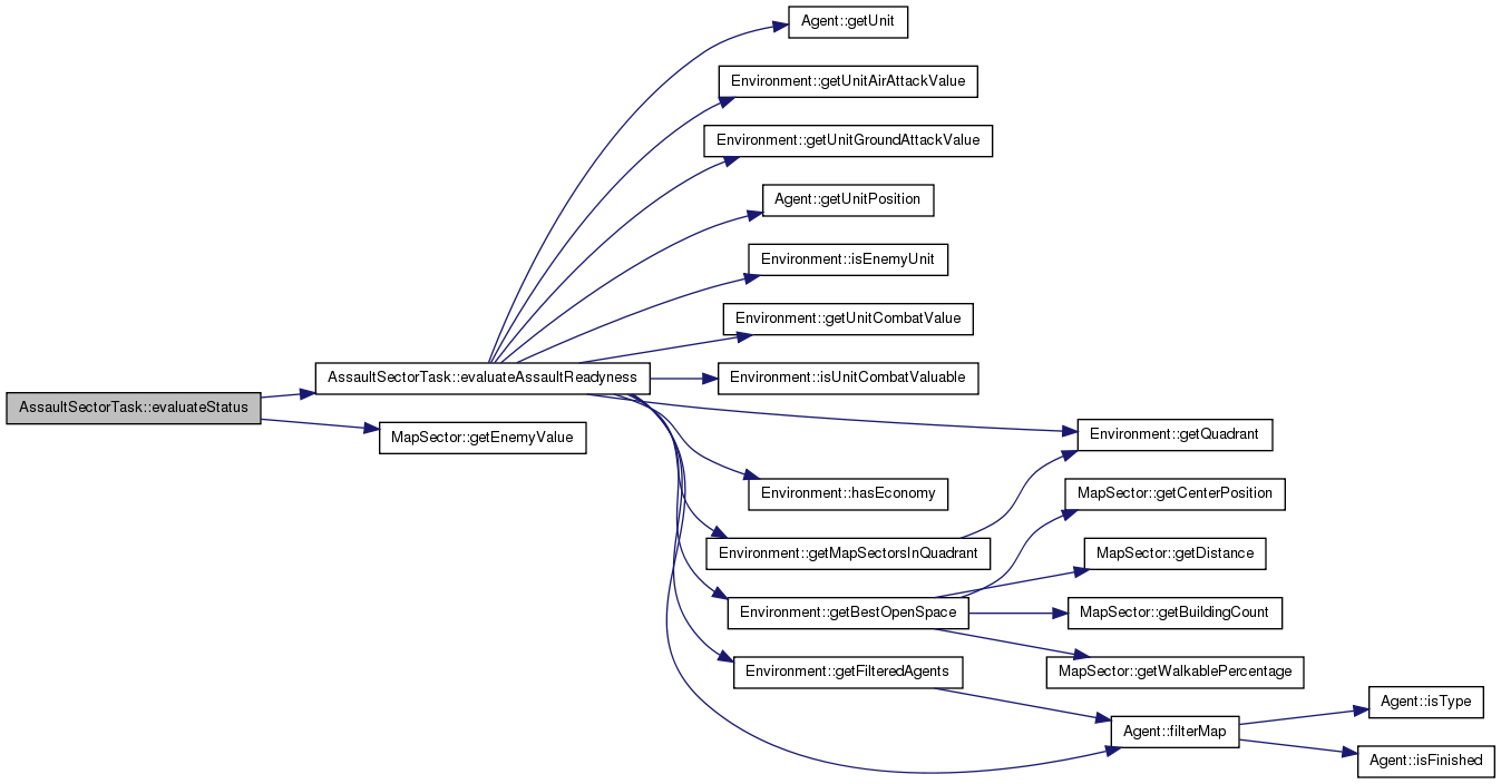
| void AssaultSectorTask::evaluateStatus | ( | ) | [virtual] |
| bool AssaultSectorTask::execute | ( | Agent * | agent | ) | [virtual] |
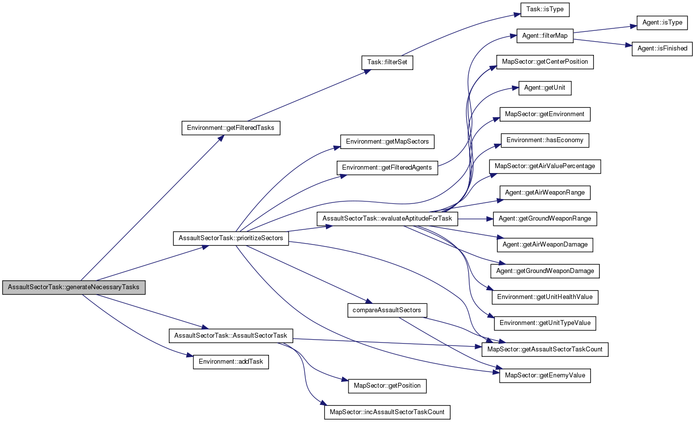
| void AssaultSectorTask::generateNecessaryTasks | ( | Environment * | env | ) | [static] |

| double AssaultSectorTask::getAirStrength | ( | ) |

| double AssaultSectorTask::getEnemyAirStrength | ( | ) |

| double AssaultSectorTask::getEnemyGroundStrength | ( | ) |

| double AssaultSectorTask::getGroundStrength | ( | ) |

| Position AssaultSectorTask::getGroupPosition | ( | ) |





| int AssaultSectorTask::getReadyRange | ( | ) |


| Unit * AssaultSectorTask::getTargetEnemy | ( | ) |

| bool AssaultSectorTask::isAssaultReady | ( | ) |

| bool AssaultSectorTask::marineExecute | ( | Agent * | agent | ) | [protected] |


| bool AssaultSectorTask::medicExecute | ( | Agent * | agent | ) | [protected] |


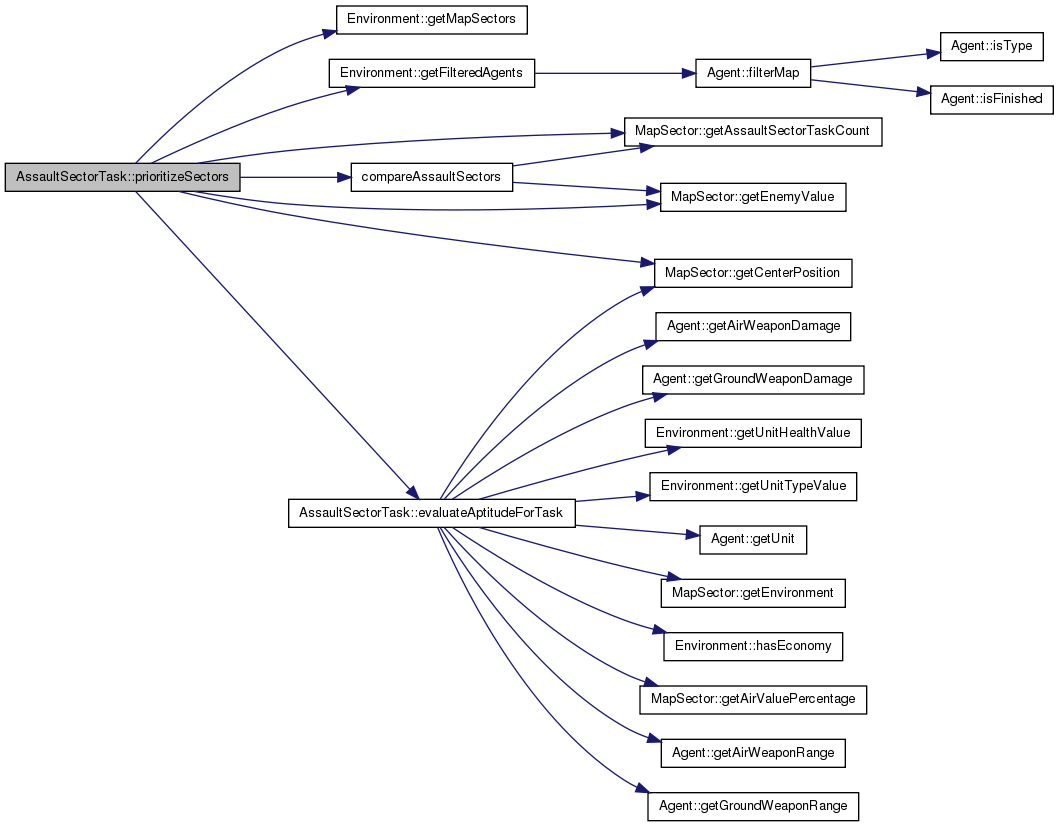
| SectorList AssaultSectorTask::prioritizeSectors | ( | Environment * | env | ) | [static] |


| void AssaultSectorTask::removeAgent | ( | Agent * | agent | ) | [virtual] |
| bool AssaultSectorTask::siegeExecute | ( | Agent * | agent | ) | [protected] |


| bool AssaultSectorTask::tankExecute | ( | Agent * | agent | ) | [protected] |


| bool AssaultSectorTask::wraithExecute | ( | Agent * | agent | ) | [protected] |


double AssaultSectorTask::_airStrength [protected] |
int AssaultSectorTask::_assaultCount [protected] |
Agent* AssaultSectorTask::_centerAgent [protected] |
double AssaultSectorTask::_enemyAirStrength [protected] |
double AssaultSectorTask::_enemyGroundStrength [protected] |
double AssaultSectorTask::_groundStrength [protected] |
Position AssaultSectorTask::_groupPosition [protected] |
bool AssaultSectorTask::_isAssaultReady [protected] |
double AssaultSectorTask::_minimumAttackAirStrength [protected] |
double AssaultSectorTask::_minimumAttackGroundStrength [protected] |
double AssaultSectorTask::_minimumDefenseAirStrength [protected] |
double AssaultSectorTask::_minimumDefenseGroundStrength [protected] |
int AssaultSectorTask::_readyRange [protected] |
MapSector* AssaultSectorTask::_sector [protected] |
Unit* AssaultSectorTask::_targetEnemy [protected] |
unsigned int AssaultSectorTask::_unitsNeeded [protected] |
UnitTypeCountMap AssaultSectorTask::_unitTypeCounts [protected] |
1.7.6.1