|
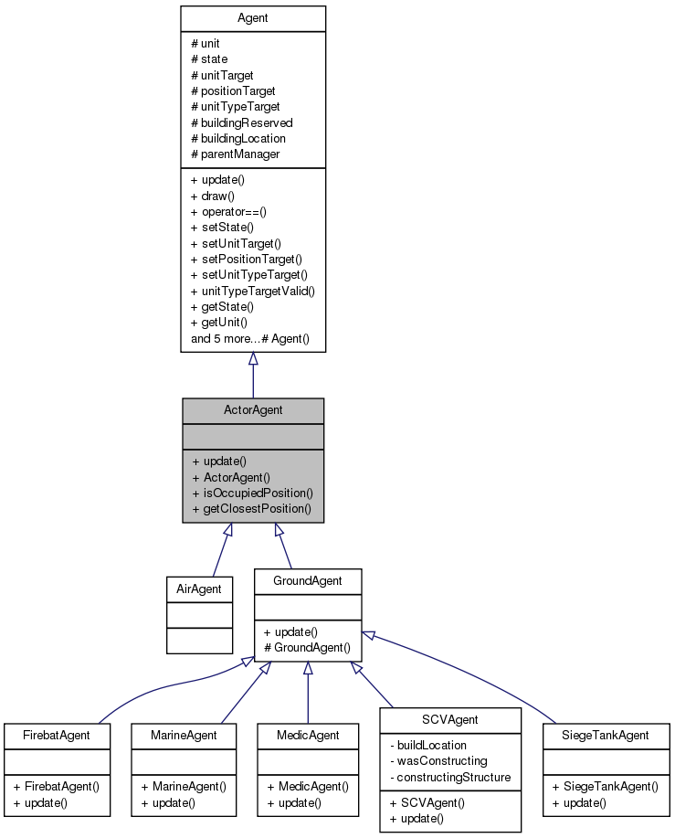
BWAPI
|
#include <ActorAgent.h>


Public Member Functions | |
| virtual void | update () |
| ActorAgent (BWAPI::Unit &u) | |
| bool | isOccupiedPosition (BWAPI::Position target) |
| BWAPI::Position | getClosestPosition (BWAPI::Position target) |
Definition at line 7 of file ActorAgent.h.
| ActorAgent::ActorAgent | ( | BWAPI::Unit & | u | ) |
Definition at line 13 of file ActorAgent.cpp.
: Agent(u) { }
| Position ActorAgent::getClosestPosition | ( | BWAPI::Position | target | ) |
Definition at line 66 of file ActorAgent.cpp.
References isOccupiedPosition(), and Agent::unit.
{
typedef pair<int,int> pt;
queue<pt> open;
map<pt, bool> visited;
// Start at target
open.push(pt(target.x(), target.y()));
while (!open.empty())
{
// Visited?
if (visited[open.front()])
{
open.pop();
continue;
}
// Mark visited
pt p = open.front(); open.pop();
visited[p] = true;
// Prepare
int x = p.first;
int y = p.second;
Position pos = Position(p.first, p.second).makeValid();
// Goal test
if (!isOccupiedPosition(pos) &&
unit.hasPath(pos))
{
return pos;
}
// Search
else
{
open.push(pt(x + 1, y));
open.push(pt(x - 1, y));
open.push(pt(x, y + 1));
open.push(pt(x, y - 1));
}
}
// If we couldn't find anything, try again later
return target;
}
| bool ActorAgent::isOccupiedPosition | ( | BWAPI::Position | target | ) |
Definition at line 54 of file ActorAgent.cpp.
References BWAPI::Broodwar, and Agent::unit.
Referenced by getClosestPosition().
{
UnitSet units = Broodwar->getUnitsInRadius(target, unit.getRight() - unit.getLeft());
for (UnitSetIter it = units.begin(); it != units.end(); it++)
{
if ((*it)->getID() != unit.getID())
return true;
}
return false;
}

| void ActorAgent::update | ( | ) | [virtual] |
Reimplemented from Agent.
Reimplemented in FirebatAgent, MarineAgent, MedicAgent, SCVAgent, SiegeTankAgent, and GroundAgent.
Definition at line 17 of file ActorAgent.cpp.
References AttackState, DefendState, IdleState, Agent::positionTarget, Agent::state, and Agent::unit.
{
switch(state)
{
case IdleState:
break;
case AttackState:
{
// Move to attack target
if (!unit.isAttacking() && !unit.isMoving() && unit.getDistance(positionTarget) > 300)
{
/*
// Correct our destination if necessary
Position tp = positionTarget;
if (isOccupiedPosition(tp))
{
unit.attack(getClosestPosition(tp));
positionTarget = unit.getTargetPosition();
}
*/
// Move/attack
unit.attack(positionTarget);
}
}
break;
case DefendState:
if (!unit.isAttacking() && !unit.isMoving())
unit.attack(positionTarget);
break;
}
Agent::update();
}
1.7.6.1